“算计”!22万股民梦碎,37亿大单成泡影,都在数几个跌停...
来源:金石随笔
10月1日,没想到大过节的,22.5万股民迎来梦碎时刻。目前海南华铁已经冲到热搜第一,社区平台的股民们都在数几个跌停。有股民吐槽:“这公司吃相太难看,假期第一天就公告,股民们这个十一长假是过不好了...”
10月1日国庆日当天,海南华铁突发“黑天鹅”公告,36.9亿算力大单成为泡影。
根据公告,今年3月公司全资子公司海南华铁大黄蜂建筑机械设备有限公司曾与杭州X公司签订《算力服务协议》,由华铁大黄蜂为X公司提供算力云服务,算力服务期为5年,合同金额为36.9亿元(含税)。
但是,公司表示,基于原协议所涉交易及设备的市场环境及供需情况已较签署时发生较大变化,且协议签订以来未收到任何采购订单,公司主动向X公司提出协议解除。而且,公司明确,双方并没有其他分歧。

36.9亿的算力大单说没就没,敲定7个月的大单突然化为乌有,双方竟然没有任何分歧。而且,该公司还表示,该合同终止不会影响公司正常生产经营,不会影响公司在算力领域的长期部署和战略规划,亦不存在严重损害公司及全体股东利益的情形。

展开全文
金石杂谈查询发现,根据当时的合同,如果因为甲方原因违约或者甲方擅自解除的,需要支付违约金。但是如果乙方同意后双方协商解除的不需要支付违约金。

也就是说,半年多了37亿大单没有任何进展,但是乙方却同意解除,给出的原因只有市场环境和供需情况。对此,有股民质疑给公司是为蹭热点炒作,还有股民认为,这公司一直跨界,从一开始就是做局割韭菜的。

彼时,海南华铁还疯狂的提示风险,采购风险、资金支出风险、负债压力过大风险、合同履约风险,如今看来,有点后背发凉。

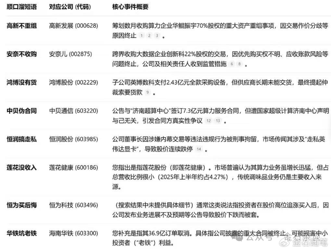
在社区平台,有股民直呼算力为“算计”,还编出了顺口溜:高新不重组,安奈不收购,鸿博没有货,中贝伪合同,恒润搞走私,莲花没收入,恒为买后悔,华铁坑老铁。

金石杂谈查询发现,这家公司的主业就是做设备租赁的,主要产品包括高空作业平台、叉车、载重无人机、玻璃吸盘车、打桩机、冷风机、砌墙机、钢支撑、铝模板等工程设备及智算设备。
但是,该公司一直在蹭热点的路上蹦迪。2025年2月至3月的算力租赁之外,7月15日,该公司发布了数字藏品海南华铁·黄蜂哥·NFT。它是一份绑定连续三年“品牌推广收益”的权利凭证。用户锁定NFT,即成为“品牌推广大使”,可获等值于5万股股票分红的现金收益。但是,该权益存在严苛的条件,且公司存在随时修改规则的权利。
随后,该公司又推出了发行了金额1000万元、基于区块链的“非金融RWA(真实世界资产)产品”。根据宣发资料,海南华铁将设备使用权进行了数字化映射,形成了基于区块链技术的权益资产。市场人士分析,这是一种披着RWA外衣的“设备虚拟租赁权益凭证”,其核心是传统租赁业务的数字化与可转让化,而非真正的资产革命。
今年7月以来,稳定币为代表的虚拟资产火出天际,美股有circle上市,港股有耀才、国君国际为代表的虚拟牌照获批预期,A股则有恒宝股份、四方精创等股票的炒作。而且,七八月份RWA也火了起来,A港股都有不少资金炒作。
随着频繁蹭热点,海南华铁在7月4日到7月25日之间,区间涨幅也超20%。当然,对于海南华铁蹭热点的说法,有些股民则表示不以为然:只能说公司很努力实现突破,但是都失败了。

金石杂谈统计海南华铁近6年中期业绩发现,海南华铁营收可谓美如画,不过营收虽美,但利润却增长缓慢,上演增收不增利的困境。该公司净利率可谓是稳定下滑,21年中期净利率16.39%,24年中期13.45%。如今净利率只有10.44%了。

值得注意的是,大家一直心心念念的知名牛散章建平,2025年一季度成为新晋十大股东,持有8420万股,但是从5月开始就在疯狂减持了,二季度已消失在十大股东中。
根据龙虎榜,章建平2月18日买入8800万股,当日涨停,最低价7.61元,最高价8.78元,均价为8.2元,此后该公司一个月时间涨幅超50%。根据章建平第一次卖出价格,章建平的卖出均价大概率超过10元,盈利至少超20%。而根据章建平的投资风格,他只要卖基本很快就会卖光,或已清仓。

章建平成功避雷,但是,海南华铁的22.5万股民就比较惨了,关键还半年增加了大约18万股民。此外,该公司前十大股东中,金谷信托的信托计划为第三大股东,持股2735万股,金鹰基金则有两只资产计划产品踩雷,合集3570万股,是该公司的最大机构股东。

而在社区平台,股民们集体emo,有股民表示:“手贱昨天下午加仓了”,“mb昨天刚卖出券商进来1000股这个就暴雷,观察好久一直没买”。当然了,更多的股民则在数几个跌停板:有人说至少三个,有人说一个就能出来,还有人说两个,甚至有人说5个。

有一点,让持仓的股民们更加恐惧,那就是,在利好发布的3月5日,该公司股价已提前抢跑,基本从5元,一个月涨到了13.26元,区间涨幅高达165%,如果都跌回去,至少公司股价要腰斩。所以,几个跌停不清楚,能跑就跑,一定要远离这类订单暴雷的公司。










评论